一、**码及名称
**码:080202
专业名称:机械设计制造及其自动化
二、专业培养目标
培养具有良好的人文、学术和工程素养, 系统掌握机械和机电系统的设计、制造、检测与控制等方面的基础理论知识和系统的专门知识以及应用能力, 获得作为机械工程领域内的工程师必须的基本工程训练,具有创新精神、实践能力和国际视野的工程技术人才,为独立从事机械工程特别是石油工程装备领域的设计制造、应用研究、生产管理打下坚实的基础。
毕业五年后,期望毕业生成长为科研、工程设计岗位的技术骨干或生产岗位的技术管理者,并达到:
(1)具备合格的机械工程师的素质和能力;
(2)能够独立从事机械工程领域特别是石油工程装备领域的工程设计、应用研究和生产管理工作;
(3)能在一个设计、生产或科研团队中担任领导者或重要角色;
(4)能够通过继续教育或其它途径更新自己的知识,提高自己的能力,紧跟相关领域新理论和新技术的发展;
(5)有良好的修养与道德水准,有意愿并有能力服务社会。
三、毕业要求
(一)知识和能力要求
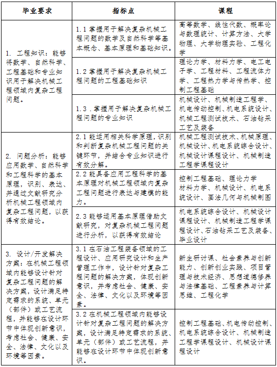
1. 能够将数学、自然科学、工程基础和专业知识用于解决机械工程领域内复杂工程问题。
2. 能够应用数学、自然科学和工程科学的基本原理,识别、表达、并通过文献研究分析机械工程领域内复杂工程问题,以获得有效结论。
3. 在机械工程领域内能够设计针对复杂工程问题的解决方案,设计满足特定需求的系统、单元(部件)或工艺流程,并能够在设计环节中体现创新意识,考虑社会、健康、安全、法律、文化以及环境等因素。
4. 能够基于科学原理并采用科学方法对机械工程领域内复杂工程问题进行研究,包括设计实验、分析与解释数据、并通过信息综合得到合理有效的结论。
5. 能够针对机械工程领域内复杂工程问题,开发、选择与使用恰当的技术、资源、现代工程工具和信息技术工具,包括对复杂工程问题的预测与模拟,并能够理解其局限性。
6. 能够基于工程相关背景知识进行合理分析,评价机械工程领域内的专业工程实践和复杂工程问题解决方案对社会、健康、安全、法律以及文化的影响,并理解应承担的责任。
7. 能够理解和评价针对机械工程领域内复杂工程问题的专业工程实践对环境、社会可持续发展的影响。
8. 具有人文社会科学素养、社会责任感,能够在工程实践中理解并遵守工程职业道德和规范,履行责任。
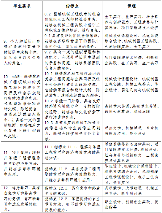
9. 能够在多学科背景下的团队中承担个体、团队成员以及负责人的角色。
10. 能够就机械工程领域内的复杂工程问题与业界同行及社会公众进行有效沟通和交流,包括撰写报告和设计文稿、陈述发言、清晰表达或回应指令。并具备一定的国际视野,能够在跨文化背景下进行沟通和交流。
11. 理解并掌握工程管理原理与经济决策方法,并能在多学科环境中应用。
12. 具有自主学习和终身学习的意识,有不断学习和适应发展的能力。
(二)知识和能力达成方案
针对上述12项毕业要求,安排落实了具体的实现其各项要求的配套课程(表1)。
表1 中国石油大学(北京)机械设计制造及其自动化专业知识、能力达成方案




四、主干学科
机械工程
五、专业核心课程
画法几何与机械制图、C语言程序设计、理论力学、材料力学、工程化学、工程流体力学,工程热力学与传热学、电工电子学、机械原理、机械设计、机械制造工程学、工程材料、控制工程基础、机械工程测试技术、机电传动控制、机电系统设计、单片机原理及应用、石油钻采工艺及装备等。
六、学制与授予学位
学制:四年,学生修业年限三至六年
授予学位:工学学士学位
七、毕业合格标准及学位要求
| 分类 |
学分 |
| 必修课 |
106.5 |
| 选修课 |
21.5 |
| 单独设置的实践教学环节 |
36 |
| 最低总学分 |
164.0 |
| 获得学士学位要求 |
满足学校规定的学位授予条件 |



